Houdini, Karma, After Effects; 2025.
Like Orpheus turning toward the past, or Narcissus drawn fatally into reflection, this work stages a recursive system locked in its own compulsion to repeat.
Built in Houdini using SOP solvers and VDBs, the structure recursively duplicates and destabilizes itself, forming a procedural organ of memory. Displacement fields become the terrain of psychic disturbance; curvature masks and growth noise act as emotional conditions rather than geometric logic.
The form enacts a visual symptom: chromatic aberration, optical tilt, and defocus serve as affective metaphors, where memory is not preserved, but refracted, delayed, and rewritten.
This project continues my research into the aesthetics of affective patterns and procedural art. Repetition compulsion, abjection or alienation, and ecological entanglement, the work reimagines emotional recurrence as digital morphology: recursive, synthetic, and unresolved.
Still Frames















Process
Process
The animation is rendered using Karma Physical Lens shaders that are applied to cameras.

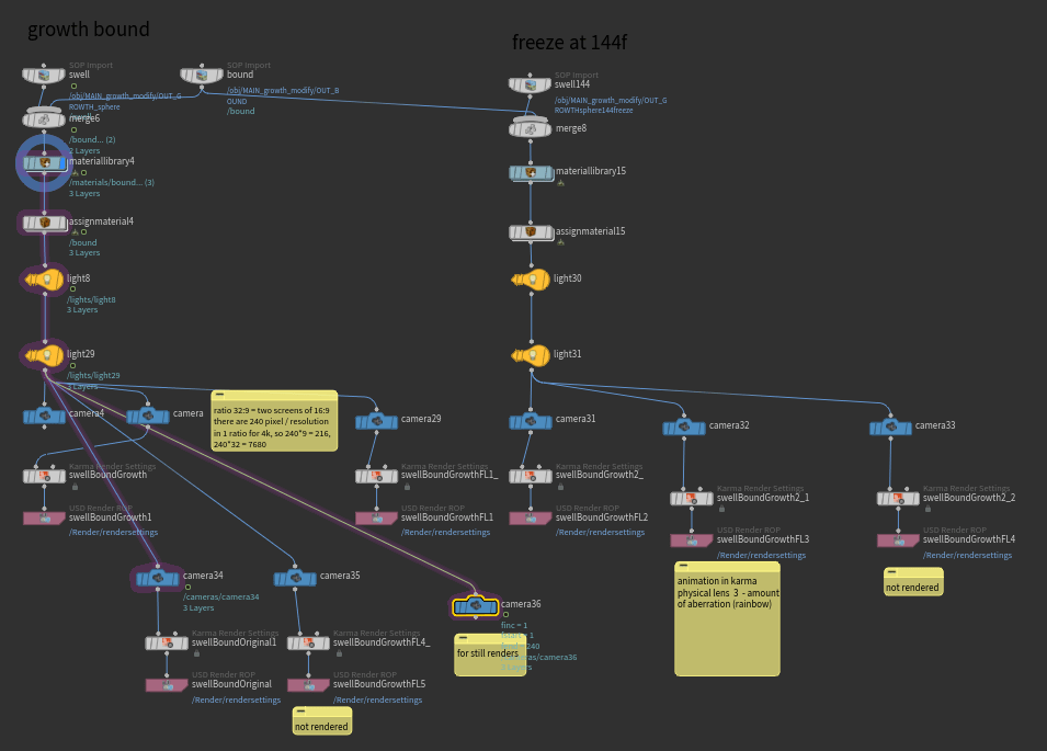
Node Graph in Stage Network for rendering
